图文
[活动预告]第20个世界卒中日“尽早识别 立刻就医”公益义诊活动即将开启
2025-10-27 18:38 延边广电全媒体新闻采编中心

 

 

 

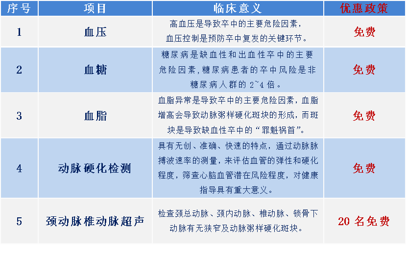
2025年10月29日是第20个世界卒中日。延边大学附属医院(延边医院)卒中中心将举行主题为“尽早识别,立刻就医”大型公益义诊活动,届时将有来自神经内科、神经外科、脑卒中筛查与防治机构办公室的专家坐诊,为脑卒中高危人群及卒中患者提供高质量的诊疗和咨询服务,同时免费提供卒中高危因素的筛查项目,如血糖、血脂检测、动脉硬化检测,并为符合脑卒中高危人群的前20名群众免费做颈动脉椎动脉超声检查。期盼广大群众能够在义诊和健康科普中了解卒中及其危害,从而践行健康生活方式,改善卒中危险因素控制效果,预防卒中。

 

 

 

 

 

活动期间为脑卒中高危人群免费提供以下健康体检项目

 

 

 

 

 

义诊时间

2025年10月29日(星期三)

上午9:00-11:00

义诊地点

延边医院(阳光休闲大厅)

卒中中心电话:19843370120(24小时),请您惠存。