新闻
|
百姓热线
|
广播/电视
|
融媒直播
|
专题
|
延边医院
|
VR全景
|
交通台
|
조선어
图文
首页
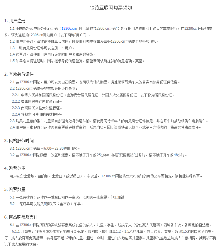
最新!学生票乘车时间延长至5月31日!周知!
2020-03-16 16:20
人民网
3月14日,中国铁路12306网站更新《铁路互联网购票须知》显示,疫情期间,学生票寒假的乘车时间已由12月1日至3月31日延长至5月31日。扩散周知!
最新新闻
写在第四十一个教师节,向全州教师致以最崇高的敬意和最诚挚的祝福
中俄相互免签与吉林省离境退税双重利好政策叠加 ,助力延边州国际化水平再上新台阶
金秋延边“丰”景独好:特色作物点亮乡村振兴路
足球赛事“燃”激情 融合热浪“卷”全城
延边州3县(市)上榜“国字号”榜单~
延吉市投入30.3万元开展第二轮“易车换新”二手车消费补贴活动
“延超”火热启幕 相关赛制疑问解答都在这里~
洪庆:盯紧抓实项目建设 持续强化技术创新 扎实推动高质量发展不断取得新成效
敦化市人大常委会“六个一”主题实践活动助力基层治理
延边:绿茵盛宴点燃消费热情 “赛事+”模式激活金秋消费市场
视频新闻
洪庆到安图县调研时强调 学习贯彻党的二十届四中全会精神 加快推进边疆地区高质量发展步伐
【视频新闻】胡家福在州委常委会议军会议上强调 聚焦练兵备战 深化军地协同 坚决筑牢维护国家安全边疆稳定的铜墙铁壁
【视频新闻】构建体现吉林特色的现代化产业体系
【视频新闻】中国公民可免签赴俄 珲春公路口岸迎来跨境往来新热度
【视频新闻】龙井市人大常委会:厚植为民情怀 忠诚履职担当
【视频新闻】我州交通管理部门开展“全国交通安全日”宣传活动
【视频新闻】创新驱动 服务赋能 我州工业发展动能强劲
【视频新闻】坚定不移推动高质量发展