图文
吉林省公布省级行政权力部分调整事项清单!
2020-03-26 06:09 吉林省人民政府网

吉林省人民政府关于公布省级行政权力部分调整事项清单的通告

现将省级行政权力部分调整事项清单在吉林省人民政府网站(www.jl.gov.cn)予以公布,欢迎社会各界监督。

特此通告。

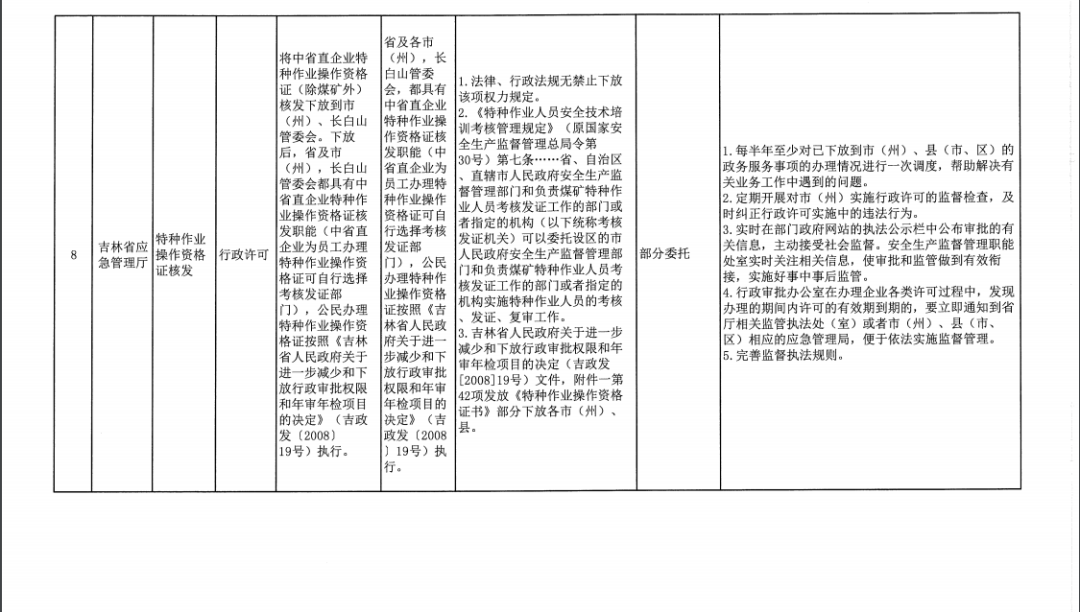
附件:省级行政权力部分调整事项清单

吉林省人民政府     

2020年3月23日     

附件: