9月15日,州企业联合会、企业家协会在延吉举行延边州第三届优秀企业家命名表彰大会。

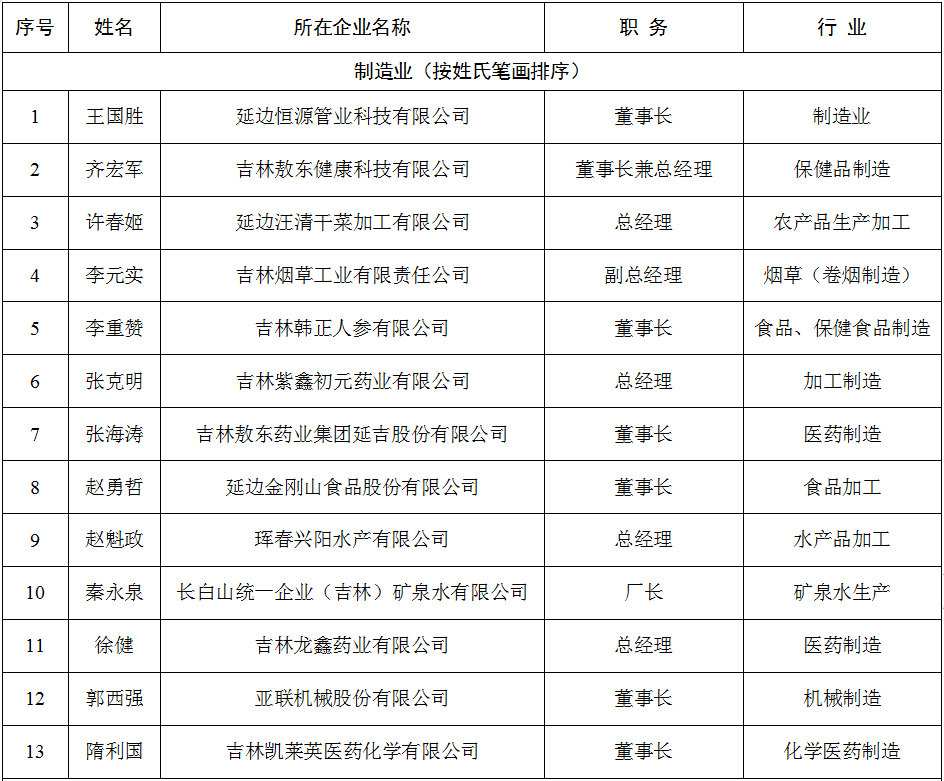
会议宣读了延边州第三届优秀企业家命名表彰决定,并向延边金刚山食品股份有限公司董事长赵勇哲等20名荣获“第三届延边州优秀企业家”称号的企业家颁授奖章、奖杯。2013—2014年度全国优秀企业家、吉林敖东药业集团股份有限公司董事长李秀林和2015—2016年度全国优秀企业家、延吉百货大楼股份有限公司党委书记、董事长杜友兰视同为延边州优秀企业家,一并命名表彰。
会议指出,多年来,延边企业由小到大,由弱变强,取得了令人瞩目的发展成就,为促进我州经济繁荣、扩大社会就业、维护社会和谐稳定作出了巨大贡献。企业家是可学、可敬、可爱的新时代楷模,是科技兴州的新锐精英,是社会责任的担当功臣,是延边希望未来的活力之源。广大企业家要厚植爱国情怀,筑牢新时代企业家精神的“根基”;要勇于创新,铸新时代企业家精神的“灵魂”;要诚信守法,守新时代企业家精神的“标线”;要敢于担当,葆新时代企业家精神的“底色”;要有国际视野,强新时代企业家精神的“内核”。当前正处于统筹推进疫情防控和经济社会发展的重要时期,面临发展新课题,希望广大企业家们坚定信心、不甘落后、不惧风险、抢抓机遇,带领企业乘风破浪,续写辉煌。
第三届延边州优秀企业家名单

