
喜讯!喜讯!
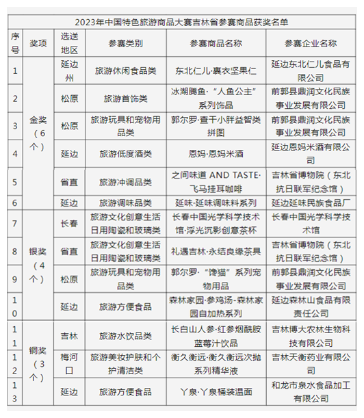
吉林省喜提6金4银3铜
其中
延边州共斩获3金1银1铜
9月1日
2023中国特色旅游商品大赛颁奖仪式
在国家会展中心(天津)举行
最终产生
金奖100个,银奖200个,铜奖200个
我省金牌总数
在全国32个省、市、自治区排名第三
延边州
获得金牌总数占吉林省的一半



守正创新担使命,不忘初心促未来
是每一个
吉林省参赛作品的理念
正是秉持着
匠心独运,别具一格
不落巢臼, 标新立异
吉林省参赛作品展获佳绩
快来欣赏一下获奖作品吧!
⬇️⬇️⬇️
回味无穷·特色食品

“恩妈米酒”自2016年成立以来,不断创新,勇于实践,在发酵及育菌技术方面采用尖端制作工艺,成功推出了符合现代人口味、具有全新口感的碳酸型米酒产品。

“东北仁儿”包装设计使用三个吉祥物——仁松松、仁榛榛、仁核核的头像,以东北最具特色坚果:松籽、榛子、核桃为原型,加上现代的审美观,变成独具特色的,颜色靓丽的吉祥物娃娃。小包装设计,每次一袋,方便食用和携带。


“延味”调味料包括:烧烤蘸酱、石锅拌饭酱、火辣鸡爪酱、啤酒锅酱、等粗辣烧烤蘸料。精选十余种天然食材香料,结合朝鲜族特殊制作方法精制而成,常用于蘸食特色烧烤料理,也是凉拌热炒的好佐料。

参鸡汤、江米鸡、红烧狮子头、土鸡炖蘑菇等都是森林家园自加热系列。鲜嫩爽滑、清香可口 、薛厚美味 、健康滋补 、老少皆宜 、无防腐剂、营养丰富、食用方便。

“红参烟酰胺蓝莓汁饮品”甄选长白山足龄人参传统蒸晒而成,无菌灌装技术 创新保鲜工艺最大成度保证红参营养的保留液态小分子易吸收(24种人参皂苷 多糖 维生素 氨基酸 微量元素),当红参撞上红石榴人参皂苷+铁元素可以直接喝的红参饮非传统更简单养生也可以如此简洁。

“丫泉桶装温面”是用荞麦面或玉米面压成圆面条,面和2个料放桶里之后开水泡5分钟即成。柔韧耐嚼,滑顺润喉,而其中的辣、咸伴以酸甜能立刻勾出口水,再配以香菜令人食欲大增。

▲图/吉林省博物院
“飞马挂耳咖啡”采用国际接轨的氮气锁鲜技术,保留精品咖啡原有的香气和风味,不添加蔗糖及实用香精,挑选进口无纺布滤袋,高效滴滤,加厚材质,浸泡不易损坏,高效分离固液,轻松冲泡。
独具匠心·文创产品

“人鱼公主”系列饰品“天上龙鳞、地下鱼鳞”,尤其是经过染色的鱼皮是非常美轮美奂的,利用与鱼皮鱼鳞的特殊属性,应用鱼皮制作的非遗技艺制作成时尚饰品,打造梦幻人鱼风,让爱美的女孩子做一次真正的人鱼公主。

“查干小胖益智类拼图”诞生于查干湖畔,贯穿着渔猎文化。是将非遗木雕技艺与物理知识相结合,又运用了3D立体拼图的特点,全方位锻炼孩子的精细动作、手眼协调、空间想像、逻辑思维、物理运用等,是一款综合学科全能益智类拼图。

“馋猫”系列宠物用品在快节奏,低社交的现代生活中,宠物地位越来越高,鱼是猫咪的最爱,运用查干湖鱼皮非遗技艺,制作了逗猫棒,原材料是鱼皮,带有鱼的味道,深受猫咪的喜爱。

“浮光沉影系列创意茶杯”是采用现代专利技术开发出的工艺茶杯文创产品, 杯中内嵌凸透镜和采用多层树脂画工艺制作的形状各异的花卉,体现了“有水则浮,无水则沉”的科学现象,使人们在观赏杯中美景的同时,了解其中的光学原理和中国古代发明的历史故事,具有实用和收藏价值。


胎骨细柔坚致,釉水洁净匀厚,颜色温润雅致如凝脂冻玉,剔透光滑,器体在光线照耀下,可映见指影。

▲图/吉林省博物院
“礼遇吉林·永结良缘茶具”以中国传统婚嫁礼仪文化为基底开发的茶具摆盘套装,产品包含摆盘、碗、盖碗茶杯、托盘共计6件,瓷都景德镇烧制,釉面光滑,颜色绚烂。茶杯视为从一而终的婚姻信物,赋有良缘永结之寓意。

“衡久衡远次抛系列精华液精华液”采取BFS灌装技术,倡导一次一抛,可避免常规化妆品包装繁复开盖带来的产品污染。包装体积小,产品轻便易携带,适合旅游外出护肤使用。开发三款功效产品,抗敏、保湿、祛皱,适应不同人群需求。
查看获奖名单

编辑:佟焱
审核:赵阳
终审:孙明晖