图文
事关此项收费!吉林省三部门最新通知
2025-12-16 14:57 吉林省人民政府网

关于加强我省托育服务收费管理

有关事项的通知

各市(州)、长白山管委会、各县(市)发展改革委(局)、卫生健康委(局)、教育局:

为加强我省托育服务收费管理,规范托育行为,促进托育服务健康发展,有效减轻人民群众托育负担,根据《关于进一步完善价格形成机制、支持普惠托育服务体系建设的通知》(发改价格〔2024〕1477号)、《吉林省定价目录》(吉发改价调〔2022〕771号)等规定,现将我省托育服务收费管理有关事项通知如下。

一、适用范围

各类面向3岁以下婴幼儿提供照护服务的托育服务机构,包括各类公办托育服务机构,接受场地费用减免、建设运营补贴等政府支持的社会力量举办的普惠托育服务机构(以下简称社会办普惠托育机构),公办幼儿园、普惠性民办幼儿园开设的托班以及其他类型托育服务机构。

二、托育服务收费内容及分类管理方式

普惠托育服务机构收费包括基本服务费和其他服务费。其中,基本服务费包括保育费、住宿费(仅限寄宿制);其他服务费指在基本服务外,服务机构收取或代收的伙食费、材料费、延时托管费等其他费用。

(一)公办托育服务机构及社会办普惠托育服务机构

中省直机关及企事业单位举办的公办托育服务机构及延边州所属的公办托育服务机构、社会办普惠性托育服务机构基本服务费由省级价格主管部门会同卫生健康部门制定基准收费标准和浮动幅度;其他地区公办托育服务机构、社会办普惠性托育服务机构基本服务费,按照属地管理原则,由地级市人民政府制定基准收费标准和浮动幅度。

其他服务费收费标准根据成本经营和市场供求情况,在非营利基础上由托育服务机构自主确定。

(二)公办幼儿园、普惠性民办幼儿园开设的托班

公办幼儿园、普惠性民办幼儿园开设的托班收费标准参照幼儿园收费标准、根据成本差异情况制定基准收费标准和浮动幅度,其中中省直机关及企事业单位举办的幼儿园开设的托班及延边州所属的公办幼儿园、普惠性民办幼儿园开设的托班由省级价格主管部门会同卫生健康部门、行业主管部门制定;其他地区公办幼儿园、普惠性民办幼儿园开设的托班服务收费标准,由地级市人民政府制定。

(三)其他类型托育服务机构

其他类型托育服务机构收费实行市场调节价,由托育服务机构自主确定。

三、明确收费标准制定原则

制定托育服务机构基本服务费收费标准,要履行成本调查等程序,以扣除政府投入、社会无偿捐赠等后的服务成本为依据,综合考虑当地收入水平、市场供求状况、机构性质、服务类型等因素,合理确定基准收费标准和浮动幅度。保育费标准需区分不同班型制定。当地行业主管部门已公布托育服务机构等级评定结果的,可根据服务机构等级和成本情况分别制定。

四、严格规范收费行为

(一)全面落实收费公示制度。各托育服务机构要通过公示栏、公示墙、网站等方式,向婴幼儿家长和社会公示收费项目、收费标准、退费规定、监督举报电话等相关内容,便于家长和社会了解和监督。同时落实好收费目录清单制度,不得在公示的收费目录清单之外另行加收其他费用。各地地级以上行业主管部门要将本地区普惠托育服务机构收费目录清单在统一平台进行集中公示并及时更新,接受社会监督。

(二)健全收退费制度。托育服务机构收费应按月收取。当月婴幼儿在托时间为0天的不得收费,实际在托时间1—10天的,按月收费标准的50%收取;实际在托时间11天及以上的按整月收取。因托育机构原因导致婴幼儿实际在托天数不足1个月的,按实际在托天数收取。婴幼儿入托后因故退托的,托育费以实际在托时间按上述规定扣除当月应缴费用后退还余额。原则上半日托每人每月不超过全日托的50%;计时托按小时计算收费,不足1小时的按1小时计算。

(三)严格管理监督。各地价格主管部门、行业主管部门要会同相关部门加强监督检查,依法查处各类违法违规收费行为,对性质恶劣、情节严重的典型案件公开曝光并依法进行查处,切实维护婴幼儿和家长的合法权益,创造良好的市场环境。

五、强化措施保障

(一)加强政策统筹。省级价格主管部门会同省级卫生健康部门及行业主管部门要加强对托育服务收费政策的统筹指导,对各地制定和调整价格政策进行统一部署、统筹推进、扎实落地。督促各地将托育服务机构用水用电用气用热按照居民生活类价格政策执行到位。

(二)完善评估机制。省级价格主管部门会同行业主管部门通过自行评估、委托第三方机构评估等方式,对各级托育服务机构的收费管理方式、收费项目、收费标准(或收费标准参考区间)进行定期评估,及时调整优化相关政策。

(三)抓好政策落实。价格主管部门会同相关行业主管部门要高度重视托育服务价格和收费工作,加强统筹协调,密切沟通配合,压实工作责任。在政策出台后,要同步加强宣传解读,及时回应社会关切。

本通知自发布之日起执行。

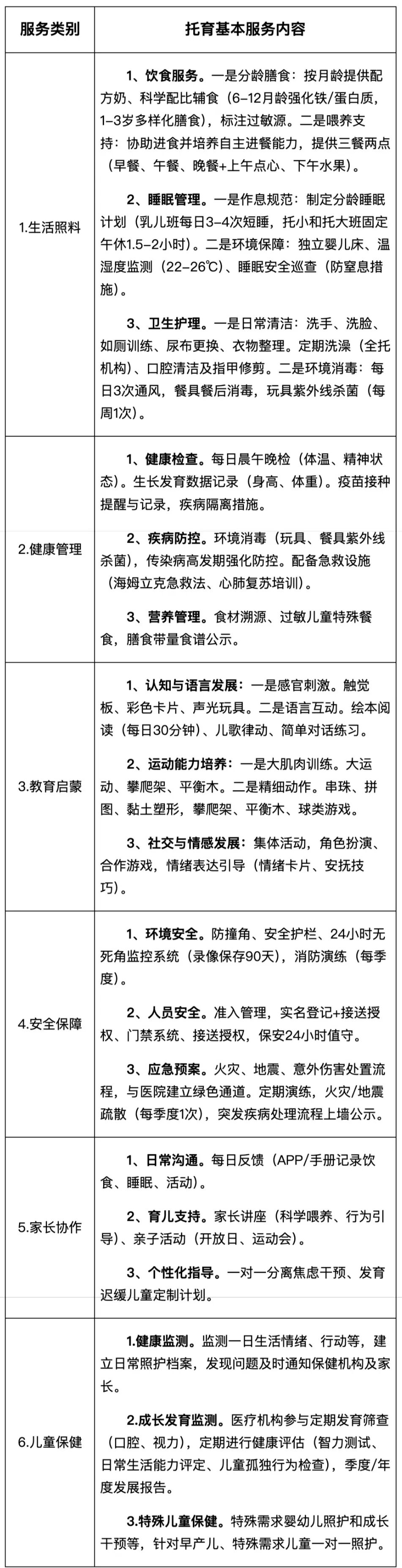
附件:托育服务基本服务内容清单

吉林省发展改革委

吉林省卫生健康委员会

吉林省教育厅

2025年11月17日

附件:

托育服务基本服务内容清单

初审:佟焱

复审:张洋

终审:盖永强