图文
速看 | 这些新规,3月起施行!
2026-02-28 09:26 新华社客户端

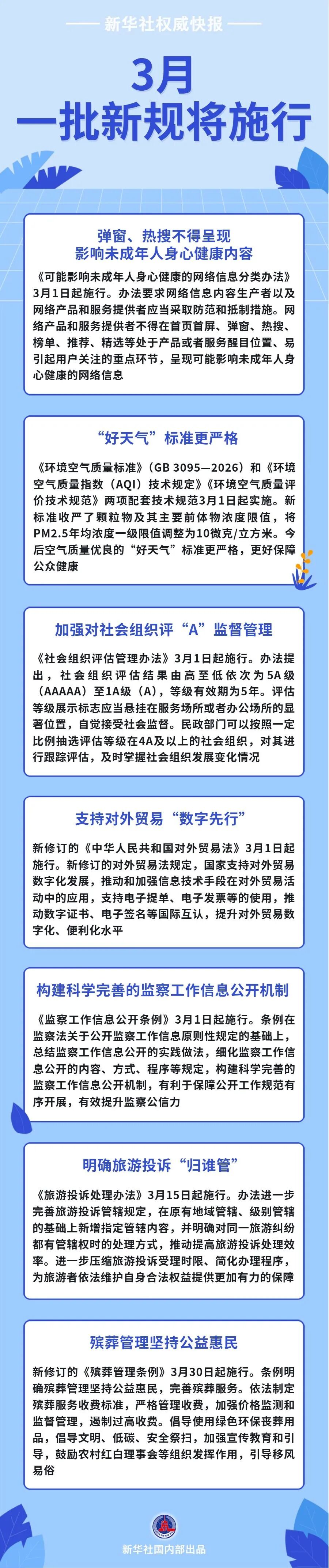
首页首屏、弹窗热搜等不得呈现影响未成年人身心健康的网络信息;“好天气”标准更严格,更好保障公众健康;加强对社会组评“A”监督管理……3月,一批新规将施行,一起来看!

初审:靳煜

复审:张洋

终审:盖永强