图文
速看|200万元汽油消费券来啦→
2026-03-26 15:06 延吉新闻网

为促进消费回补和潜力释放,推动汽油消费市场的活跃,延吉市政府决定投入200万元用于发放汽油消费券活动,具体活动方案如下。

一、活动名称

“畅行延吉 惠民加油”第一轮汽油消费券活动

二、活动时间

2026年3月27日10:00—3月31日24:00(活动结束后未核销的消费券自动作废)

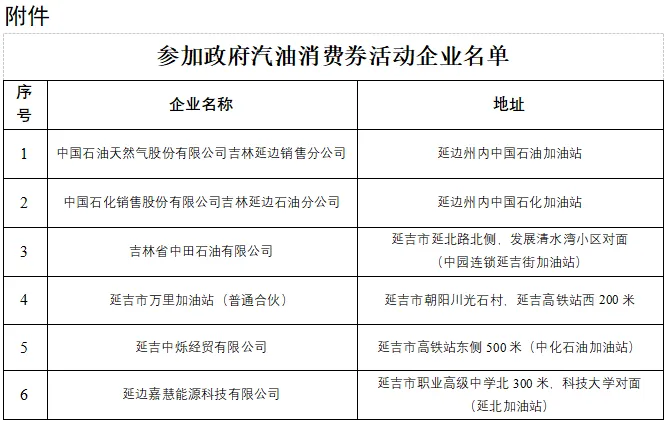
三、参加促销活动的企业

(一)限额以上汽油销售企业;

(二)诚信经营,质量有保证。

四、活动内容

(一)汽油消费券面额设置

本活动投入200万元,具体面额设置如下:

(二)获得方式及流程

此次消费券,需要消费者在支付宝app搜索“码上优惠”小程序进入“畅行延吉惠民加油”页面领券操作,数量有限,先到先得,领完即止。

(三)消费券使用规则

1.领取及核销消费券地点需在延边州。

2.本次活动每人可领取一次。

3.消费券不能拆分使用,不可转让、不可售卖、不可找零、不可提现;不得使用消费券购买储值卡、购物卡、加油卡等消费卡;消费券不能用于个人转账。

4.本轮消费券逾期未使用而沉淀的资金,结转到下一轮继续投放。

五、注意事项

(一)活动期间,在本地居住或工作的居民以及在本地消费的外来游客,均可参与本次活动。活动需要在支付宝绑定银行卡,且已完成实名认证。通过支付宝平台领取消费券。

(二)所使用的支付宝APP版本需要在10.1.62版本及以上方可正常参加活动,10.1.62以下版本需要升级后使用。

(三)在法律规定范围内如发生不可抗力等因素,消费券发放及使用出现变更或调整,以政府相关公告为准。

(四)为符合政府财政资金审计等法定需要,政府部门可能需要在必要范围内收集消费券核销详情(包括:交易时间、交易金额、核销金额、核销类型、交易商家信息),以便进行检查与核实。

(五)为保证活动有序进行,如消费者出现买卖消费券及其他作弊违规行为(如刷单、套现等),将取消其活动参与资格,并收回已得消费券。构成违法犯罪的,提请公安机关依法依规查处。

参加政府汽油消费券活动企业名单

初审:张洋

复审:车莹

终审:盖永强